Поделиться • 10 октября 2025
От гедониста до идеалиста: 4 психотипа успешных предпринимателей
От гедониста до идеалиста: 4 психотипа успешных предпринимателей


Текст: Карина Борисенок, управляющий партнер и стратегический директор брендингового агентства Opencore, психолог, эксперт в психологии восприятия брендов
Фото: Unsplash
В российской бизнес-среде существует «вредная» установка: если компания не растет, значит, с ней что-то не так. Выход на новые рынки, увеличение команды и оборота часто воспринимается как универсальная цель и единственно верный путь развития. В Международный день психического здоровья разберемся, почему так не должно быть, а также как определить свой психотип предпринимателя и почему это полезно.
В российской бизнес-среде существует «вредная» установка: если компания не растет, значит, с ней что-то не так. Выход на новые рынки, увеличение команды и оборота часто воспринимается как универсальная цель и единственно верный путь развития. В Международный день психического здоровья разберемся, почему так не должно быть, а также как определить свой психотип предпринимателя и почему это полезно.
В западных и азиатских странах небольшие ателье, магазины и семейные рестораны могут успешно работать десятилетиями. Их владельцы сознательно выбирают оставаться «маленькими».
На первый взгляд подобное решение можно связать с недостатком амбиций. Но если разобраться, окажется, что небольшое ателье уже много лет приносит собственнику удовлетворение, стабильный доход и доказывает свою устойчивость.
В итоге на масштаб бизнеса во многом влияют представления предпринимателя о том, что такое успех лично для него. Одни стремятся быть лучшими в своем деле и всю жизнь совершенствуется в узкой специализации, другие — хотят построить империю.
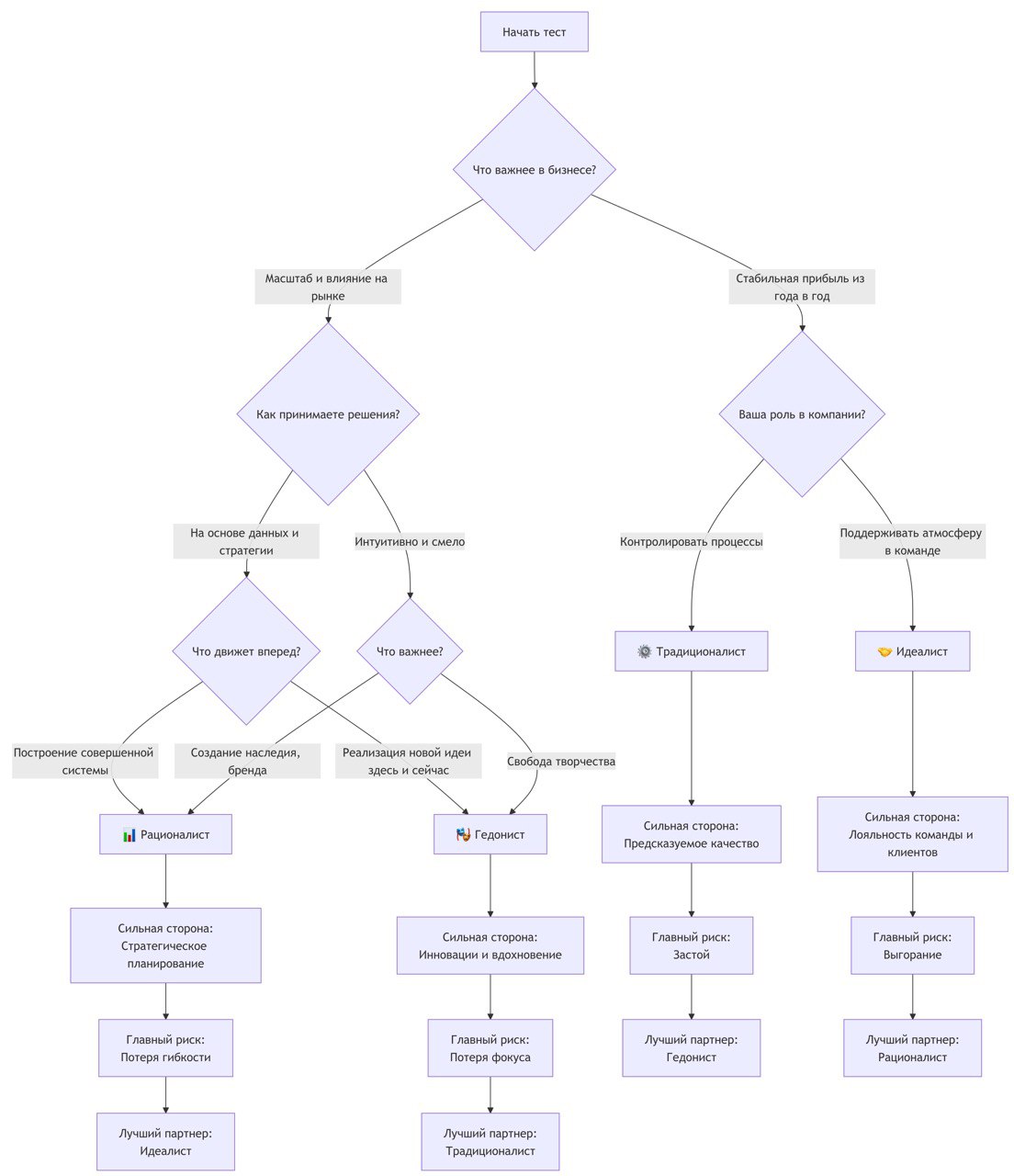
Деление предпринимателей по психотипу основано на поведенческой модели, объясняющей выбор человека в разных ситуациях, его отношение к риску и собственному успеху. Условно можно выделить четыре базовых психотипа.

Могут как быть прекрасными винтиками большой системы, так и работать с небольшой командой. Их сильная сторона — профессии, где преобладают операционные и рутинные задачи, требующие регламентации, контроля и поддержания порядка. Пройдя в своей компании все ступени карьерной лестницы, от курьера до собственника бизнеса, становятся мастерами своего дела. Их бизнес может закрывать конкретную и ограниченную по объему потребность клиентов, что позволяет традиционалисту зарабатывать достаточно, чтобы обеспечить достойную жизнь для себя и своей семьи.
Для них важна гармония, любовь и чувство принадлежности к группе. Предрасположены к решению простых и понятных задач — социальных, коммуникативных, поддерживающих, сервисных. Идеалисты обладают сильной эмпатией и умеют выстраивать социальные связи. Поэтому могут участвовать в крупных благотворительных проектах или экологических инициативах, если они связаны с этими направлениями.
Активные люди, которые любят яркие идеи, новизну и умеют рисковать. Прекрасно решают креативные, динамичные и разнообразные задачи, связанные с поиском новых решений и публичностью. В предпринимательстве ими движет постоянное стремление к новому опыту и экспериментам.
Когда гедонисты достигают определенного уровня, всегда задаются вопросом, что дальше. У них хорошо развиты социальные навыки, но зачастую не хватает системности и способности монотонно двигаться к цели. Если они не видят быстрых результатов, могут потерять интерес и столкнуться с выгоранием.
Психотип, который особенно силен в профессиях, связанных со стратегией, аналитикой, построением и оптимизацией рабочих процессов. Из рационалистов получаются структурные предприниматели, для которых рост — естественный способ существования. Они развиваются системно и настойчиво двигаются к своим целям. Для построения крупного бизнеса рационалистам не хватает развитых социальных навыков. Им нужно учитывать мнение других людей и учиться выстраивать коммуникацию.
Среди всех психотипов наиболее экспансивными можно назвать гедонистов и рационалистов. Они амбициозны, готовы рисковать и стремятся к личной реализации с помощью масштабирования бизнеса. Собственное «я» для них всегда на первом месте, в отличие от традиционалистов и идеалистов, для которых важнее интересы коллектива.
Такая эгоцентричность может стать препятствием для расширения компании, потому что оно требует разделения власти и умения работать в команде.
Гедонистам же проще действовать самостоятельно, чем выстраивать слаженную систему, поэтому многие из них предпочитают оставаться в малом бизнесе.

Кроме того, масштабирование всегда сопряжено с большим риском, увеличением ответственности и психологическим давлением. Предприниматель может вложить много ресурсов, чтобы выйти на новые рынки, но вместо прибыли получить кассовый разрыв и многомиллионные долги. В подобных ситуациях важно выдерживать напряжение и сохранять ясность мышления, чтобы принимать стратегически верные решения. Рационалисты в этом смысле имеют больший «запас прочности», чем гедонисты. Они более устойчивы в кризисных ситуациях, способны восстанавливать ресурсы и пробовать снова и снова, пока не достигнут цели.
Как правило, большинство экспансивных лидеров совершают одну распространенную ошибку: вместо расширения ассортимента и диверсификации они концентрируются на совершенствовании единственного продукта и надолго «застревают» в малом бизнесе.
В итоге внутренний запрос на масштабное развитие остается неудовлетворенным. Со временем такой предприниматель может совсем потерять мотивацию и интерес к своему делу.
С традиционалистами и идеалистами ситуация складывается иначе. Первые вообще не считают рост бизнеса обязательной частью своей жизни. Они не любят перемены и предпочитают оставлять все как есть. Вторые — стремятся к спокойствию и размеренному ведению дел, поэтому им вполне комфортно в малом бизнесе без лишнего стресса и напряжения. Если традиционалисты и идеалисты идут в масштаб, они неизбежно сталкиваются с перегрузкой, давлением и нестабильностью, которые приводят к внутреннему конфликту и выгоранию. В таком состоянии лидер не способен вести за собой команду, справляться с вызовами, и в результате его бизнес постепенно разрушается изнутри.
Одного универсального инструмента для диагностики психотипа не существует. Но вы можете ориентироваться на описания выше и использовать четыре практических рекомендации, чтобы выявить в себе доминирующие черты.

Вспомните себя в стрессовых ситуациях: насколько легко вы шли на риск, брали ответственность и принимали сложные решения. Гедонистам обычно скучно без риска, рационалисты идут на него осознанно, если этого требует цель, а традиционалисты и идеалисты стараются избегать.
Решите, что для вас важнее: стабильно совершенствоваться в одном деле или постоянно экспериментировать и решать новые задачи. Стабильность и спокойное развитие обычно выбирают идеалисты и традиционалисты. Гедонисты не могут жить без новизны и регулярных вызовов, а рационалисты всегда следуют плану и последовательно решают конкретные задачи для достижения цели.
Проанализируйте, как вам комфортнее работать: самостоятельно или в команде. Если вы всегда были командным игроком, значит, в вас преобладают черты традиционалистов или идеалистов, а если проще работать самостоятельно — рационалистов или гедонистов.
Обдумайте, способны ли вы настойчиво идти к цели или теряете интерес, если быстро не достигаете желаемого. Первая стратегия характерна для рационалистов, а вторая — для гедонистов. Если важно, чтобы в целом результаты были, но вы не готовы идти к ним через постоянные перемены, сильный стресс и тревогу, то вас можно отнести к идеалистам или традиционалистам.
Каждому предпринимателю важно ответить себе на вопрос, какой масштаб соответствует его ресурсам, внутренним установкам и запросам. И уже исходя из этого выстраивать стратегию развития бизнеса.